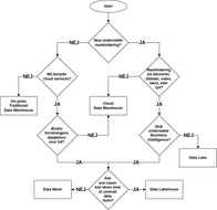
En Data Lakehouse er et data platform tilgang som kombinere det bedste fra både Data Warehouses og Data Lakes. Det vil sige at man har mulighed for at håndtere både Business Intelligence og Maskinlærings use cases, da platformen kan håndtere både struktureret data og ustruktureret data.
